Database Transactions Deep Dive
Published on June 21, 2025
A database transaction is a logical unit of work that consists of one or more database operations (such as reads, writes, updates, or deletes) that must be executed as an indivisible unit.
Transactions transform a database from one consistent state to another, ensuring that either all operations within the transaction succeed or none of them take effect.
- Logical Unit: Groups related operations that represent a complete business action
- State Transformation: Moves the database from one valid state to another
- All-or-Nothing Execution: Either completes entirely or has no effect at all
BEGIN TRANSACTION;
UPDATE accounts SET balance = balance - 100 WHERE account_id = 'A123';
UPDATE accounts SET balance = balance + 100 WHERE account_id = 'B456';
INSERT INTO transaction_log (from_account, to_account, amount, timestamp)
VALUES ('A123', 'B456', 100, NOW());
COMMIT;
ACID properties
ACID properties define the fundamental guarantees that database transactions must provide to ensure reliability and consistency:
| Property | Definition | Implementation | Example |
|---|---|---|---|
| Atomicity | All operations within a transaction must complete successfully, or the entire transaction is rolled back. | Achieved through write-ahead logging (WAL) and undo/redo mechanisms. The database maintains a transaction log that records all changes before they’re applied to the actual data pages. | In a bank transfer, if debiting the source account succeeds but crediting the destination fails, atomicity ensures the debit is reversed, preventing money from disappearing. |
| Consistency | A transaction must bring the database from one valid state to another, maintaining all defined rules, constraints, and triggers | Types of Constraints: - Domain constraints: Data type restrictions - Key constraints: Primary and foreign key relationships - Check constraints: Custom validation rules - Triggers: Procedural consistency rules | A constraint ensuring account balances never go negative will cause a transaction to fail if it would violate this rule. |
| Isolation | Concurrent transactions must not interfere with each other; each transaction should execute as if it were the only transaction running on the system. Complete isolation severely impacts performance, leading to various isolation levels that balance consistency with concurrency. | Implementation Approaches: - Pessimistic: Lock-based protocols - Optimistic: Multi-Version Concurrency Control (MVCC) | In a shared booking system: — Transaction 1 (User A): SELECT available_seats FROM flights WHERE flight_id = ‘XYZ123’; — Returns 1 — Transaction 2 (User B): SELECT available_seats FROM flights WHERE flight_id = ‘XYZ123’; — Returns 1 — Without Isolation, both might try to book the last seat, leading to overbooking. — With Isolation (e.g., using locks on XYZ123 during update):— Only one transaction will successfully decrement available_seats to 0; the other will be blocked or fail, preventing double-booking. |
| Durability | Once a transaction commits, its changes must persist even in the event of system failures. | Through write-ahead logging, where changes are first written to a durable transaction log before being applied to data pages. Regular checkpoints ensure efficient recovery. | After a successful online purchase: — Transaction (Purchase): INSERT INTO orders (…) VALUES (…); UPDATE product_inventory SET quantity = quantity - 1 WHERE product_id = ‘XYZ’; COMMIT; — If the system crashes immediately after COMMIT, upon restart, the database recovery process uses the transaction log to ensure the order record and reduced inventory are still present. The purchase is guaranteed to be permanent. |
Isolation
Isolation Anomalies
Dirty Read: Reading uncommitted changes that might be rolled back
-- Transaction 1
UPDATE products SET price = 50 WHERE id = 1;
-- (not yet committed)
-- Transaction 2 (Read Uncommitted)
SELECT price FROM products WHERE id = 1; -- Sees 50
-- Transaction 1 rolls back
Non-Repeatable Read: Getting different values when reading the same row twice
-- Transaction 1
SELECT price FROM products WHERE id = 1; -- Returns 100
-- Transaction 2
UPDATE products SET price = 150 WHERE id = 1;
COMMIT;
-- Transaction 1
SELECT price FROM products WHERE id = 1; -- Returns 150
Phantom Read: New rows appearing that match a previous query condition
-- Transaction 1
SELECT COUNT(*) FROM orders WHERE status = 'pending'; -- Returns 5
-- Transaction 2
INSERT INTO orders (status) VALUES ('pending');
COMMIT;
-- Transaction 1
SELECT COUNT(*) FROM orders WHERE status = 'pending'; -- Returns 6
Serialization anomaly(Write Skew): successfully committing a group of transactions is inconsistent with all possible orderings of running those transactions one at a time.
-- Transaction 1 - Dr. Alice wants to go off-call, Read current on-call doctors, Alice checks if there are enough other doctors on call before she goes off.
SELECT COUNT(*) FROM Doctors WHERE status = 'On-Call'; -- Returns 2
-- Transaction 1: Logic Check (based on read count), If count > 1, Alice can go off-call. (2 > 1, so TRUE), at this point, imagine a delay or complex operation within Transaction A, before it attempts to update.
-- Transaction 2 - Dr. Bob also wants to go off-call, Read current on-call doctors, Bob checks if there are enough other doctors on call before he goes off.
SELECT COUNT(*) FROM Doctors WHERE status = 'On-Call'; -- Returns 2 (Still sees 2, as T1 hasn't committed)
-- Transaction 2: Logic Check (based on read count), if count > 1, Bob can go off-call. (2 > 1, so TRUE), Update Dr. Bob's status, commits
UPDATE Doctors SET status = 'Off-Call' WHERE doctor_id = 2;
COMMIT;
-- Back to Transaction 1: Update Dr. Alice's status, commits
UPDATE Doctors SET status = 'Off-Call' WHERE doctor_id = 1;
COMMIT;
-- Check consistency rule:
SELECT COUNT(*) FROM Doctors WHERE status = 'On-Call'; -- Returns 0 (Violation: 0 < 1)
Isolation Levels
Isolation levels represent different trade-offs between data consistency and system performance. The SQL standard defines four isolation levels:
| Level | Behavior | Anomalies Prevented | Anomalies allowed | Use Case | Performance |
|---|---|---|---|---|---|
| Read Uncommitted | Transactions can read uncommitted changes from other transactions | - | Dirty reads, non-repeatable reads, phantom reads | Rarely used except for approximate queries where accuracy isn’t critical | Highest concurrency, lowest overhead |
| Read Committed | Transactions only see committed changes from other transactions | Dirty reads | Non-repeatable reads, phantom reads | Default level in many databases (PostgreSQL, Oracle) | Short-duration read locks or MVCC snapshots |
| Repeatable Read | Guarantees that repeated reads of the same data return the same values | Dirty reads, non-repeatable reads | Phantom reads (in some cases) | When transactions need stable views of data they’ve already read | Longer-duration read locks or consistent MVCC snapshots |
| Serializable | Transactions execute as if they ran sequentially | All anomalies | - | Critical operations requiring absolute consistency | Predicate locking, serializable snapshot isolation (SSI) |
Locking Mechanisms
Two-Phase Locking (2PL):
- Growing Phase: Acquire locks as needed
- Shrinking Phase: Release all locks at transaction end
- Variants: Strict 2PL (holds all locks until commit)
Lock Types:
- Shared (S) Locks: Allow concurrent reads
- Exclusive (X) Locks: Prevent all concurrent access

Other types of locks
- Intention Locks: which do not directly lock a node, but instead denote the existence, or intent to add, a lock of the specified type lower in the node hierarchy.
- Predicate Locks: Instead of locking records, lock predicates
Multi-Version Concurrency Control (MVCC)
MVCC maintains multiple versions of data to allow concurrent access without locking:
Key Concepts:
- Each transaction sees a consistent snapshot of the database
- Writers don’t block readers, readers don’t block writers
- Old versions are garbage collected when no longer needed
Implementation Details:
Row Version Structure:
[Row Data | Transaction ID | Pointer to Previous Version]
Write-Ahead Logging (WAL)
WAL ensures durability and enables recovery:
- Log Before Write: Changes are first written to the log
- Force Log at Commit: Log records must be on disk before commit completes
- Background Flushing: Data pages written to disk asynchronously
Log Record Types:
- REDO: Information to replay changes
- UNDO: Information to reverse changes
- COMMIT/ABORT: Transaction outcome markers


Commit Protocols
Local Transactions:
- Write all changes to WAL
- Mark transaction as committed in log
- Return success to client
- Asynchronously apply changes to data pages
Distributed Transactions
Two-Phase Commit:
Phases:
- Prepare Phase: All participants vote to commit or abort
- Commit Phase: Coordinator instructs final outcome based on votes

Cons:
- Single point of failure (Coordinator)
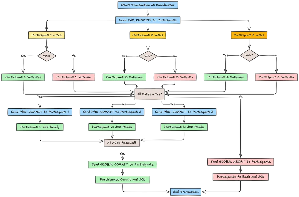
Three-Phase Commit:
Improve fault tolerance compared to 2PC by reducing the risk of indefinite blocking.
- Phase 1 (Prepare): Same as 2PC.
- Phase 2 (Pre-Commit): The coordinator, upon receiving all “yes” votes, sends a “pre-commit” message. Participants acknowledge the message. This phase ensures participants are ready to commit.
- Phase 3 (Commit/Abort): If all participants acknowledge the “pre-commit” message, the coordinator sends the final “commit” or “abort” decision.

The pre-commit phase allows participants to prepare for commit, and if the coordinator fails after this phase, participants can still decide whether to commit or abort based on their pre-commit state, preventing indefinite blocking.
Database-Specific Implementations
PostgreSQL
MVCC Implementation: Stores multiple row versions inline with visibility information
Isolation: Every transaction in Postgres gets a transaction ID called XID. This includes single one statement transactions such as an insert, update, or delete, as well as explicitly wrapping a group of statements together via BEGIN - COMMIT. When a transaction starts, Postgres increments an XID and assigns it to the current transaction. Postgres also stores transaction information on every row in the system, which is used to determine whether a row is visible to the transaction or not.
WAL: Sophisticated WAL with full-page writes for torn-page protection
Unique Features:
- Rich set of isolation levels including true serializable
- Advanced SSI implementation detecting write skew anomalies
- Powerful LISTEN/NOTIFY for transaction coordination
More reading:
MySQL/InnoDB
MVCC Implementation: Maintains undo logs in separate table space. InnoDB uses the information in the rollback segment to perform the undo operations needed in a transaction rollback. It also uses the information to build earlier versions of a row for a consistent read.
Isolation: Next-key locking to prevent phantoms
WAL: Repeatable Read with some non-standard behaviors
Features:
- Gap locking for phantom prevention
- Adaptive hash indexes for frequent queries
- Change buffering for secondary index updates
More reading:
- https://dev.mysql.com/doc/refman/8.4/en/innodb-multi-versioning.html
- https://dev.mysql.com/doc/refman/8.4/en/innodb-locking.html
Common Transaction Anti-Patterns and How to Avoid Them
Long-Running Transaction Anti-Pattern
Keeping transactions open for extended periods while performing non-database operations.
-- BAD: Long-running transaction
BEGIN TRANSACTION;
SELECT * FROM orders WHERE status = 'pending';
-- ... application processes data for 30 seconds ...
-- ... makes external API calls ...
-- ... sends emails ...
UPDATE orders SET status = 'processed' WHERE id = 123;
COMMIT;
Minimize transaction scope and use optimistic locking.
-- GOOD: Short transaction with optimistic locking
-- 1. Read data outside transaction
SELECT id, status, version FROM orders WHERE status = 'pending';
-- 2. Process data in application
-- 3. Short transaction for update only
BEGIN TRANSACTION;
UPDATE orders
SET status = 'processed', version = version + 1
WHERE id = 123 AND version = @original_version;
IF @@ROWCOUNT = 0
ROLLBACK;
-- Handle concurrent modification
ELSE
COMMIT;
Nested Transaction Trap
Attempting to use nested transactions incorrectly.
-- BAD: Assuming nested transaction support
BEGIN TRANSACTION; -- Outer transaction
INSERT INTO orders (...) VALUES (...);
BEGIN TRANSACTION; -- This doesn't create a new transaction!
INSERT INTO order_items (...) VALUES (...);
-- Error occurs here
ROLLBACK; -- This rolls back EVERYTHING, not just inner "transaction"
COMMIT; -- This will fail because transaction was already rolled back
Use savepoints for partial rollbacks.
-- GOOD: Using savepoints
BEGIN TRANSACTION;
INSERT INTO orders (...) VALUES (...);
SAVEPOINT order_items_start;
BEGIN TRY
INSERT INTO order_items (...) VALUES (...);
END TRY
BEGIN CATCH
ROLLBACK TO SAVEPOINT order_items_start;
-- Handle error, transaction continues
END CATCH
COMMIT;
Silent Autocommit Trap
Unaware of autocommit behavior leading to partial updates.
### BAD: Autocommit enabled, no explicit transaction
def transfer_money(from_account, to_account, amount):
cursor.execute("UPDATE accounts SET balance = balance - %s WHERE id = %s",
(amount, from_account))
# If this fails, the debit above is already committed!
cursor.execute("UPDATE accounts SET balance = balance + %s WHERE id = %s",
(amount, to_account))
Always use explicit transactions for multi-statement operations.
### GOOD: Explicit transaction control
def transfer_money(from_account, to_account, amount):
try:
cursor.execute("BEGIN")
cursor.execute("UPDATE accounts SET balance = balance - %s WHERE id = %s",
(amount, from_account))
cursor.execute("UPDATE accounts SET balance = balance + %s WHERE id = %s",
(amount, to_account))
cursor.execute("COMMIT")
except Exception as e:
cursor.execute("ROLLBACK")
raise
Read-Modify-Write Race Condition
Non-atomic read-modify-write operations.
-- BAD: Race condition between read and write
SELECT quantity FROM inventory WHERE product_id = 123; -- Returns 10
-- Another transaction might modify quantity here
UPDATE inventory SET quantity = 9 WHERE product_id = 123; -- Assumes quantity is still 10
Use atomic operations or proper locking.
-- GOOD: Atomic update
UPDATE inventory
SET quantity = quantity - 1
WHERE product_id = 123 AND quantity >= 1;
-- Check if update succeeded
IF @@ROWCOUNT = 0
RAISERROR('Insufficient inventory', 16, 1);
Deadlock-Prone Resource Ordering
Inconsistent resource acquisition order causing deadlocks.
-- Transaction A
BEGIN TRANSACTION;
UPDATE accounts SET balance = balance - 100 WHERE id = 1; -- Lock account 1
UPDATE accounts SET balance = balance + 100 WHERE id = 2; -- Lock account 2
COMMIT;
-- Transaction B (running concurrently)
BEGIN TRANSACTION;
UPDATE accounts SET balance = balance - 50 WHERE id = 2; -- Lock account 2
UPDATE accounts SET balance = balance + 50 WHERE id = 1; -- Wait for account 1 (DEADLOCK!)
COMMIT;
Always acquire resources in consistent order.
-- GOOD: Consistent ordering (always update lower ID first)
CREATE PROCEDURE transfer_money(@from_id INT, @to_id INT, @amount DECIMAL)
AS
BEGIN
DECLARE @first_id INT, @second_id INT;
DECLARE @first_amount DECIMAL, @second_amount DECIMAL;
IF @from_id < @to_id
BEGIN
SET @first_id = @from_id; SET @first_amount = -@amount;
SET @second_id = @to_id; SET @second_amount = @amount;
END
ELSE
BEGIN
SET @first_id = @to_id; SET @first_amount = @amount;
SET @second_id = @from_id; SET @second_amount = -@amount;
END
BEGIN TRANSACTION;
UPDATE accounts SET balance = balance + @first_amount WHERE id = @first_id;
UPDATE accounts SET balance = balance + @second_amount WHERE id = @second_id;
COMMIT;
END
8. Modern Distributed Database Transaction Approaches
8.1. Eventual Consistency Pattern
Accept temporary inconsistency in favor of availability and partition tolerance.

Trade-offs:
- ✅ High availability and performance
- ✅ Scales horizontally
- ❌ Temporary inconsistency
- ❌ Complex conflict resolution
8.2. Saga Pattern
Break distributed transactions into a sequence of local transactions, each with compensating actions.
8.2.1. Orchestration-Based Saga

- The Orchestrator directs the workflow (A → B → C).
- If all succeed, the saga completes.
- If any service (e.g., C) fails, the orchestrator triggers compensating actions in reverse order (B → A).
- This ensures data consistency without distributed transactions.
8.2.2. Choreography-Based Saga

- No orchestrator: Services listen to events and act accordingly.
- Each service is autonomous: It knows how to continue the saga or handle failures.
- Event-driven: The saga progresses through a chain of events.
Sources
- https://www.cs.cmu.edu/~natassa/courses/15-721/papers/p97-astrahan.pdf
- https://jimgray.azurewebsites.net/papers/thetransactionconcept.pdf
- https://cs-people.bu.edu/mathan/reading-groups/papers-classics/recovery.pdf
- https://learning.oreilly.com/library/view/designing-data-intensive-applications/9781491903063/
- https://arxiv.org/pdf/1208.4179
- https://www.postgresql.org/docs/17/wal-intro.html
- https://dev.mysql.com/doc/refman/8.4/en/innodb-multi-versioning.html
- https://dev.mysql.com/doc/refman/8.4/en/innodb-locking.html
- https://arxiv.org/abs/2310.04601